[本站讯]山东大学晶体材料全国重点实验室刘宏教授学科交叉创新团队与山东大学齐鲁医院和基础医学院合作,开发了一种钛酸钡-还原氧化石墨烯复合压电纳米细胞贴片,在超声驱动下,可在细胞表面原位产生无线可控电信号,精准激活神经干细胞跨膜离子通道,实现了干细胞快速高效分化,为治疗创伤性脑损伤提供了创新思路,相关成果以“Ultrasound-activated piezoelectric nanostickers for neural stem cell therapy of traumatic brain injury”为题,日前在线发表于Nature Materials。刘宏教授学科交叉创新团队博士生王文晗、李克熠为本文共同第一作者,晶体材料全国重点实验室仇吉川教授、刘宏教授、桑元华教授、齐鲁医院李刚教授和基础医学院易凡教授为共同通讯作者。该成果将被Nature Materials Research Briefing栏目亮点报道。
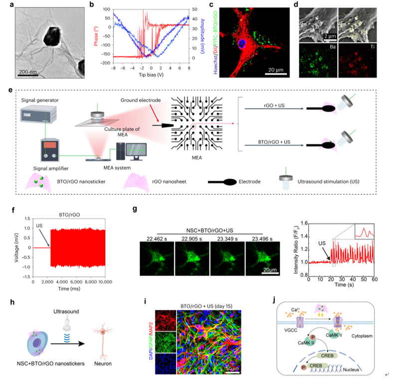
神经干细胞可以分化为功能神经元重塑神经环路,在神经损伤修复方面具有重要应用价值,然而,其分化效率低、速度慢等问题制约了治疗效果。近些年的研究表明,电刺激不仅能够调控神经活动,还可促进神经干细胞向功能神经元分化修复神经网络。但传统的电刺激需植入电极会造成二次损伤、免疫排斥和感染。压电纳米材料在超声激励下发生形变可产生表面压电电势,这种特性为细胞和组织的无线原位刺激提供了新型技术途径。此外,由于超声波具有优异组织穿透能力,该技术特别适用于深部组织的细胞命运调控。然而,研究团队在实验中发现,分散的钛酸钡压电纳米晶体极易被神经干细胞内吞并富集在溶酶体中,其在超声激励下产生的压电电势无法精准刺激到细胞膜表面的电压门控受体。此外,在溶酶体酸性环境中,压电电势诱导产生了大量活性氧类物质,引发细胞毒性并导致神经干细胞死亡。针对上述问题,研究团队基于材料-细胞相互作用规律,设计了钛酸钡-还原氧化石墨烯复合压电纳米贴片。该压电纳米贴片可以锚定在神经干细胞膜表面,随细胞一起动态迁移,在超声驱动下,压电纳米贴片产生的压电刺激直接作用于细胞膜电压门控钙离子通道,激活钙调蛋白依赖性蛋白激酶Ⅱ/环磷酸腺苷反应元件结合蛋白信号通路,显著提高了神经干细胞向神经元分化的效率和成熟速度,促进形成神经元网络。同时该压电纳米贴片可以避免被细胞内吞,防止了溶酶体内活性氧类物质的产生及其引起的细胞死亡。

锚定有压电纳米贴片的神经干细胞可以直接微创移植到大鼠创伤性脑损伤区域。经过每两天一次的超声治疗,植入的神经干细胞可以分化为神经元,显著提高了损伤处新生神经元的数量和密度。28天后有效促进损伤脑组织修复,恢复创伤性脑损伤大鼠的运动协调与认知功能。该压电纳米贴片及相关创新技术在治疗神经损伤和神经退行性疾病等方面具有重要应用前景。

近年来,刘宏教授、仇吉川教授团队在功能材料治疗神经损伤和神经退行性疾病等医工交叉领域取得多项研究成果(Nat. Mater.,Nat. Commun.,Adv. Mater.,Angew. Chem. Int. Ed.,Chem. Soc. Rev.)。相关工作得到了国家重点研发计划、国家自然科学基金、国家高层次青年人才计划、山东省自然科学基金、山东省泰山学者计划、山东大学和晶体材料全国重点实验室的大力支持,特别感谢山东大学学科交叉导师创新团队计划的支持。
相关链接:https://doi.org/10.1038/s41563-025-02214-w